“6.14信用记录关爱日”主体宣传活动
2018-06-14 发布者:银海编辑 浏览次数:29
一、个人信用报告及信息主体权益介绍
(一)什么是个人信用报告?
个人信用报告是征信机构出具的记录您过去信用信息的文件,是个人的“经济身份证”,它可以帮助您的交易伙伴了解您的信用状况,方便您达成经济金融交易。
(二)征信信息从哪里来?
答:征信机构从信用信息产生的源头采集信息:1、提供信贷业务的机构。主要是商业银行、农村信用社、小额贷款公司等专业化的提供信贷业务的机构。2、其他机构。包括个人住房公积金中心、个人养老保险金等机构。
此外,上述部分机构还提供个人的地址、联系方式等基本信息,而这些信息是由个人在办理业务时提供给这些机构的。
(三)个人为什么要查询本人信用报告?
目前,个人信用报告广泛应用在商业银行贷款、信用卡审批和贷后管理中,还用于任职资格审查、员工录用等许多活动中。信用报告能够节省银行审贷时间,帮您快速获得贷款。如果您的信用良好,银行还可能会在贷款金额、利率上给予优惠。但如果您有逾期记录,银行在放贷时会更加慎重,不利于您获得贷款或增加您的贷款成本。所以,大家应该做到自己的事自己知,应该主动了解自己的信用报告,对其中可能错误的信息要及时向征信中心或业务发生银行提出申请纠正,避免给您带来不利影响。根据《征信业管理条例》的规定,个人有权每年两次免费获取本人的信用报告。
(四)何时查?
您在向金融机构申请贷款或信用卡之前,有必要查一下信用报告,这样可以做到对自己的信用状况心中有数,发现问题,及时纠正。
(五)我能查询家人或朋友的信用报告吗?
在没有得到他人授权的情况下,个人是无权查询他人信用报告的。但如果您取得了他人的授权,应提供委托人和代理人的有效身份证件原件、授权委托公证证明供查验,同时填写《个人信用报告本人查询申请表》,并留委托人和代理人的有效身份证件复印件、授权委托公证证明原件备查。
(六)个人在申请贷款、信用卡时,需要向银行提供本人信用报告吗?
不需要。商业银行等提供贷款的机构应该自己查询征信系统,商业银行是征信系统的用户,征信系统连接了全国所有商业银行,信息服务网络覆盖全国所有商业银行的信贷营业网点。
(七)谁能查询我的信用报告?
您让谁查谁就能查。也就是说,经过您的书面授权同意并约定了查询用途后,被授权的机构或其他人就能查。查询最多的是商业银行等放贷机构,其他还可能是与您发生经济交易的生意伙伴、用人单位等。
(八)如何维护良好的信用记录?
呵护信用要靠您自己。日常生活中,主动与银行保持畅通的联系渠道,及时告知银行您的新办手机号码,准确提供自己的基本信息。量入为出,按时还款、避免出现逾期。如果已有逾期记录,应尽快还款,积极采取措施避免再次发生;如果逾期信息有误,应尽快提出申请,及时纠正。爱护自己的身份信息,不要将身份证借给别人,不要随意把身份信息提供给别人。一旦发现自己的身份证被盗用,尽快向公安机关报案,维护自己的合法权益。
(九)个人信用报告中展示的信息错了,本人可以向中国人民银行分支机构提出异议申请吗?如何提出异议申请?应携带哪些材料?
可以。需要您本人亲自到现场提出异议申请,届时,带上您自己的有效身份证件的原件及复印件就可以了,其中复印件要留给查询机构备查。个人有效身份证件包括:身份证、军官证、士兵证、护照、港澳居民来往内地通行证、台湾同胞来往内地通行证、外国人居留证等。另外,在查询时,您还需如实填写个人信用报告异议申请表。
(十)中国人民银行征信中心有“黑名单”吗?
中国人民银行征信中心没有“黑名单”。征信中心只是客观地收集和展示客户的信用信息,不对客户信息做任何评价。
(十一)能否贷到款谁说了算?放贷机构还是中国人民银行征信中心?
放贷机构。中国人民银行征信中心只是提供个人信用报告,供放贷机构审批您的贷款申请时参考,您最终能否得到贷款,取决于放贷机构贷款审批的结果。
(十二)逾期记录能“铲单”吗?
不能!“铲单广告”是骗局,千万不要上当!
(十三)您有哪些征信权利?
1、同意权。放贷机构报送、查询您的信息必须您同意。
2、知情权。(1)了解信息处理全过程。从哪里采?如何处理?对谁提供?(2)了解关于“我”有什么。哪些信息被采集了?提供给谁了?
3、异议权。如您认为信用报告有“错误”,可提出异议申请更正。
4、救济权。如您对异议处理结果不满意,可进行行政投诉或司法诉讼。
5、重建信用记录权。不良记录在不良行为或者事件终止后,在信用报告中保存5年后删除。您可以重新积累好记录。
(十四)怎么保护您自身的信息安全?
“四要”。要保管好身份证件,复印件注明用途。要保管好信用报告。通过互联网查询要记住网址防假冒,牢记登录名和密码。
“四不要”。不要把身份证借给他人。不要随意授权机构收集、查询、储存、转让您的个人信息。不要随意对外提供自己的信用报告和个人信息。不要在公共WIFI、网吧、代查个人征信APP等网络渠道查询、保存自己的信用报告。
二、代查个人征信APP潜藏风险,授权查询要慎重
目前,有很多手机APP号称可以直连央行征信系统,只要输入姓名、身份证等身份信息,就可轻松查询到自己的征信情况。事实上,上述APP仅是一个数据接口,通过链接到人民银行征信中心的个人信用报告查询网站查询个人信用报告。代查个人征信可能APP会留存使用用户的个人信用报告,并要求获取用户手机多项隐私权限,存在个人信息泄露和被不法分子利用的风险。
中国人民银行重庆营业管理部提示社会公众:人民银行征信中心目前没有开发个人信用报告查询APP;未授权任何第三方应用程序(APP)提供个人信用报告查询服务;不建议在代查个人征信APP上查询个人信用报告!
目前,个人信用报告的正规渠道查询有三种:
1.在中国人民银行各分支机构现场查询(重庆辖区查询网点可登陆http://chongqing.pbc.gov.cn查询)。
2.通过个人信用报告自助查询代理点查询。
3.登陆人民银行征信中心官网查询(网址:www.pbccrc.org.cn)。
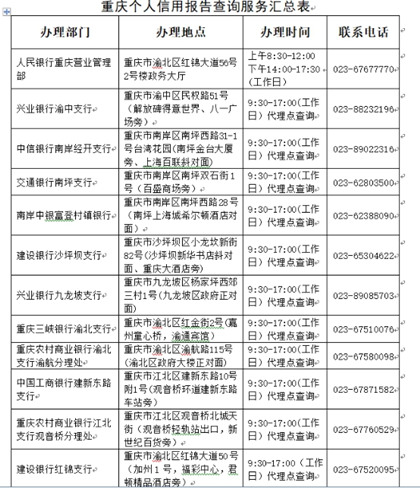
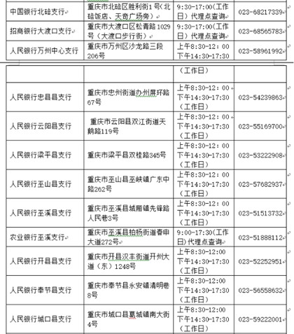
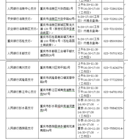
三、重庆辖区个人信用报告查询网点
为便利群众查询个人信用报告,除人民银行重庆营业管理部和各分支机构可查询个人信用报告外,重庆市主城区和无人行分支机构的区县均已设置了个人信用报告自助查询代理点。个人信用报告自助查询代理点查询打印的信用报告与人民银行各分支机构提供的一致,群众可携带本人身份证就近办理。办理个人信用报告查询的地点、时间及联系方式详见下表。下一步,中国人民银行重庆营管部拟增设更多个人信用报告自助查询代理点,相关信息将适时在中国人民银行重庆营业管理部网站公布,请大家关注。
网址:http://chongqing.pbc.gov.cn







